登录
注册
中国政府网
新疆政府网
首 页
新闻中心
政府信息公开
政务服务
政民互动
魅力且末
专题专栏
当前位置:
首页
/
专题专栏
/
涉企行政检查公示专栏
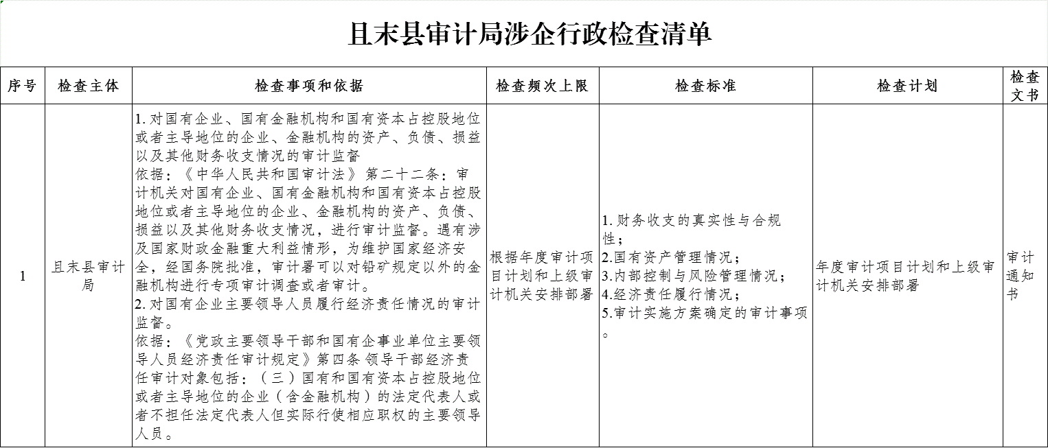
且末县审计局涉企行政检查清单
发布日期:2025-08-29 12:32
来源:县审计局
打印
字体:【
大
中
小
】
微博
微信
关联稿件: